我国学者在温稠密氘氦混合物高压物态方程及声速测量研究中取得突破
图a:“5+1”层介质高压气体多信息量诊断靶装置;图b:时间分辨光辐射和粒子速度剖面历史测量与多层介质靶激波相互作用位置随时间一维流...
图a:“5+1”层介质高压气体多信息量诊断靶装置;图b:时间分辨光辐射和粒子速度剖面历史测量与多层介质靶激波相互作用位置随时间一维流...
弓动脉,是脊椎动物胚胎连接心脏与背主动脉的唯一通道,为胚体血液循环的重要组成部分。弓动脉的发育分为弓动脉血管的形成以及血管重塑两个...
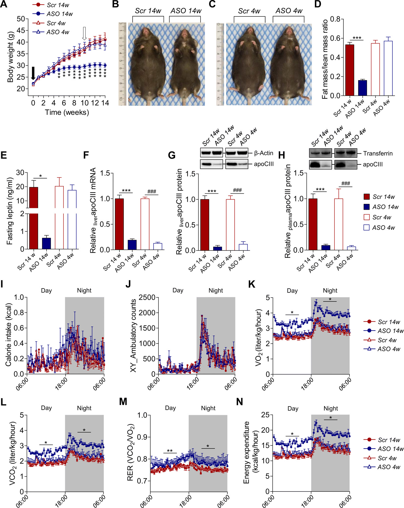
摄入高脂肪食物会增加患肥胖症、2型糖尿病、心血管疾病和脂肪肝的风险。瑞典卡罗琳斯卡研究所的一项对小鼠的研究表明,通过降低载脂蛋白CII...
一位患有会导致失明的遗传疾病的患者成为第一个接受直接施用于人体的CRISpR–Cas9基因治疗的人。这是一项具有里程碑意义的临床试验——目的...
(波士顿)——目前非常需要生产各种类型的细胞,用于新疗法,以替代因疾病或损伤而丢失的组织,或用于体外研究,以提高我们对器官和组织在健...
2020年至今,COVID-19席卷全球,目前已造成世界数千万人感染,数百万人失去生命。新冠病毒致病机制是通过病毒表面的刺突蛋白(S蛋白)与肺部...
水稻是全球最重要的粮食作物之一,世界上有将近一半人口以水稻为主食。水稻穗子的大小和穗粒数直接决定了水稻产量。近年来,一些影响水稻穗...
夏威夷短尾乌贼和生活在其发光器官中的发光细菌之间的关系已经被作为共生模式研究了几十年。现在,研究人员已经使用了一种强大的化学分析工...
一项最新研究完成了大量工作,绘制出酵母基因组上400多种蛋白质的精确结合位置的图谱,从而产生了迄今为止最完整,最高分辨率的染色体结构...
人口老龄化是我国乃至世界目前面临的重大社会问题,随着年龄的增大,正常机体会表现为衰老的状态,而免疫系统的衰老是其中突出和重要的问题...
中国自主研制的人工角膜将于6月用于临床,预计售价为5000美元。著名眼科医生陶勇在微博发表评论:“国家强大!民族自信!科技强国,造福百...
芝加哥大学的一项新研究显示,非白人居民比例最大的疗养院的COVID-19死亡率是白人居民比例最大的疗养院的3 3倍。这篇发表在《美国医学会杂...