河北医科大学第三医院南月敏组:MiR-130a-3p在调控肝星状细胞活化及凋亡中的作用
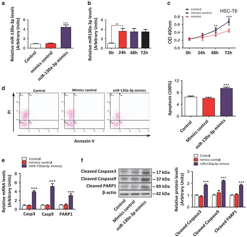
非酒精性脂肪性肝炎(NASH)是非酒精性脂肪性肝病(NAFLD)的最极端形式,其特征为脂肪肝、小叶炎症和进行性细胞周期性纤维化。肝星状细胞...
非酒精性脂肪性肝炎(NASH)是非酒精性脂肪性肝病(NAFLD)的最极端形式,其特征为脂肪肝、小叶炎症和进行性细胞周期性纤维化。肝星状细胞...
中科院生化与细胞研究所,北京生命科学研究所,上海交通大学附属国际和平妇幼保健院等处的研究人员发表了题为“Enhancing the precision of g
11月9日,由英国谢菲尔德大学神经转化研究所(SITraN)组织的高内涵筛选成像大赛结果火热出炉。来自Mohammed Karami的Transformers从
10月23日,中国科学院生物化学与细胞生物学研究所国家蛋白质科学中心(上海)许琛琦研究组与牛津大学Omer Dushek研究组合作,在Nature Struct
来自中科院上海植物逆境生物学研究中心,新加坡国立大学等处的研究人员发表了题为“Embryonic epigenetic reprogramming by a p
天然免疫是机体抵抗病原感染的第一道防线。在天然免疫通路中,干扰素作为一个重要分子会诱导下游一系列基因的表达来抵抗病原菌入侵。在被干...
来自中国科技大学生命科学学院的研究人员发表了题为“Convergent transcriptional programs regulate cAMp level
近日,pNAS发表了题为《Mapping Allele with Resolved Carrier State of Robertsonian and Reci
2017年9月30日,应浙江大学药学院邀请,奥明基因创始人兼首席科学家童云广博士开展了一场“肿瘤进化监测和肿瘤新药研发”的主题讲座,讲座...
近几十年来,水母蜇伤已成为威胁全球沿海地区人类健康和安全的严重问题。每年都会有数十万人被蜇伤,受害者将面临严重的痛苦,如瘙痒,肿胀...
清华大学药学院陈立功课题组和交叉信息学院曾坚阳课题组合作开展的关于大规模异构网络中药物-标靶相互作用预测的论文“A Network Integration Ap