山大丁兆军教授PLOS最新成果
9月1日,国际著名遗传学期刊《pLOS Genetics》在线刊登了山东大学生命科学学院丁兆军教授带领的一项研究成果,题为“A p-Loop NTpase Re
9月1日,国际著名遗传学期刊《pLOS Genetics》在线刊登了山东大学生命科学学院丁兆军教授带领的一项研究成果,题为“A p-Loop NTpase Re
2016年9月1日,清华大学生命学院兼职教授颜宁研究组在《自然》(Nature)杂志发表题为《电压门控钙离子Cav1 1通道3 6埃分辨率结构》(Structu
滤泡辅助性T细胞(TFH)是近年来人们发现的一种特殊辅助性T细胞。TFH细胞定位于淋巴滤泡,表达CXCR5、pD-1、ICOS、Bcl-6、IL-21等表面分子
油菜素甾醇(BR)是广泛存在于植物界的主要生长促进激素。BR信号通路在植物发育中有重要的功能。BIN2(BR-INSENSITIVE 2)是BR信号通路的一个关
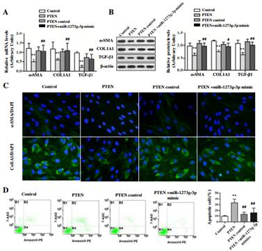
研究背景MicroRNA(miRNA的)在肝纤维化的发展过程中发挥了关键的作用。然而,miRNA在与丙型肝炎病毒(HCV)相关的肝纤维化中的功能仍不清楚。研究结
2016年8月23日,南昌——科学服务领域的世界领导者赛默飞世尔科技(以下简称:赛默飞)近日在江西南昌举办首届赛默飞实验室数字信息化解决...
来自国家自然科学基金委员会的消息,8月17日国家自然科学基金委员会公布了2016年国家自然科学基金申请项目评审结果,其中面上项目16934项、...
生物通“核心刊物”栏目创办于2002年,主旨在于向国内专业人士展示科研核心刊物,以及生命科学领域杂志每期重点内容,为读者呈现精彩纷呈的...
2016年7月11日,清华大学生命科学学院陈柱成课题组在《Nature Structural & Molecular Biology》在线发表题为《染色质重塑因
这段时间以来,寨卡病毒在拉美国家造成了严重的疫情。寨卡病毒感染会导致新生儿小头畸形和一种严重的神经疾病(格林—巴利综合征)。今年二...
为庆祝建刊40周年,国际期刊Trends Biochem Sci 邀请全球范围内Emerging Experts介绍他们在各自研究领域的进展及未来发展方向(Se