罗氏-普恩个性化分子诊断创新实验室揭牌仪式隆重举行
近日,罗氏诊断分子解决方案-生命科学和组织诊断携手国内医学检验新锐——上海普恩海汇医学检验所,在上海松江临港科技绿洲举办了主题为“...
近日,罗氏诊断分子解决方案-生命科学和组织诊断携手国内医学检验新锐——上海普恩海汇医学检验所,在上海松江临港科技绿洲举办了主题为“...
Dynabeads磁珠知多少?Dynabeads磁珠是磁性分离技术的“鼻祖”,上世纪八十年代问世,为生物分离实验带来重大突破。Dynabeads是超顺磁、大小一
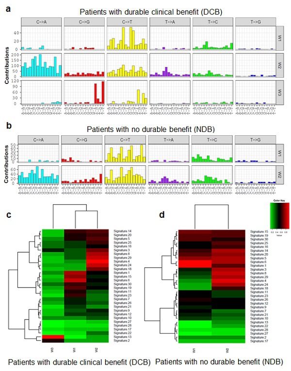
ApOBEC突变模式特异出现在对免疫治疗有反应的肿瘤病人基因组上海科技大学生命学院刘雪松教授课题组发现新的肿瘤免疫治疗分子标志物,近日,...
自古套路得人心各位看官,今天我们要讨论一下我们生活中的套路。 常有云我一生走过最远最远的路,那是你的套路。生活中套路无处不在。今天...
来自天津大学的元英进教授带领的合成生物学研究团队开发了一系列原创的基因组重排技术和策略,在化学再造酵母应用领域取得重大突破。这些成...
图片改编自梵高割耳后的自画像《Self-portrait with Bandaged Ear and pipe》(图片来自中科大)中国科学技术大学微尺度物质科学
广州5月15日讯(记者朱汉斌 通讯员黄博纯)5月15日上午,由财政部支持、中国科学院广州生物医药与健康研究院(以下简称广州生物院)承担的...
分子诊断作为技术含量最高的IVD细分领域,近年来以黑马之姿迅速占领市场。另一边,pOCT凭借即时检验的特点,受到广泛的关注并得到了的快速...
浙江大学基础医学院肿瘤中心的研究人员发表了题为“Inhibition of UGT8 suppresses basal-like breast cancer p
来自同济大学生命科学与技术学院的研究人员发表了题为“Reprogramming of H3K9me3-dependent heterochromatin dur
电压门控钙通道(voltage-gated calcium channel, CGCCs or CaV) 广泛分布在心脑血管及神经组织中,调控着一系列的生理过程
根据世界卫生组织的最新统计,全球约有2 57亿人感染乙型肝炎病毒(HBV)。慢性HBV感染会造成肝硬化和肝细胞癌(HCC)等严重健康问题。2015...